Skip to content

Network Diagram Service

URL:
https://<root>/<serviceName>/NetworkDiagramServer
Methods:
GETPOST
Operations:
Create Diagram From Features, Create Diagram From Trace Locations, Delete Diagram, Find Diagram Infos, Find Diagram Names, Query Consistency State
Child Resources:
Diagram Dataset, Diagrams, Diagram Templates
Version Introduced:
10.6

Description

The NetworkDiagramServer service exposes the network diagram capabilities to be consumed by internal and external web applications. This resource represents a network diagram service published with ArcGIS Server. It provides information about the service itself (name, type, default diagram template) and exposes various functions to access published network diagrams, create new network diagrams and store them, edit and maintain network diagrams, and so on.

This resource supports some operations which allow retrieving network diagrams, getting the characteristics of the diagrams you want (diagram info, consistency state), creating new network diagrams and deleting network diagrams:

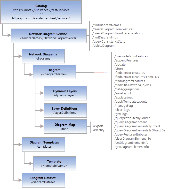
The Network Diagram service supports multiple child resources:

  • Network Diagrams—Provides access to the network diagrams published with ArcGIS Server
  • Diagram Templates—Provides access to the diagram templates
  • Diagram Dataset—Regroups the info related to each diagram template under a Network Diagram service

Resource Hierarchy

Network Diagram REST API architecture

Request Parameters

ParameterDetails

f

The response format. The default response format is html.

Values: <html | json>

Example Usage

https://myserver.esri.com/server/rest/services/Naperville/NetworkDiagramServer?f=pjson

JSON Response

Use dark colors for code blocksCopy
1
2
3
4
5
{
 "name": "Network Diagram Server",
 "type": "Map Server Extension",
 "defaultDiagramTemplateName": "Basic"
}

Your browser is no longer supported. Please upgrade your browser for the best experience. See our browser deprecation post for more details.